深度操作系统是由中国研发团队主导开发的一款基于Linux的操作系统软件,经过十多年的技术沉淀和版本迭代,产品已日趋完善,并在国内外引起了广泛的关注。深度操作系统目前已支持33种语言,拥有7个海外用户社区,全球用户过百万。 为完善深度操作系统和国产芯片(CPU)下的软件生态,武汉深之度科技有限公司(以下简称深度科技)将于2019年3月举办“深度软件开发大赛”。本次大赛在中国电子工业标准化技术协会信息技术应用创新工作委员会、中国智能终端操作系统联盟的支持和指导下,联合国内优秀的软硬件厂商龙芯中科、华为、成都申威等共同举办,本次大赛也将邀请全国高校及开源组织共同参与。大赛将向全球的开发者征集原创软件作品,丰富国产软件生态。 本次大赛得到了国产芯片厂商的大力支持,并为参赛团队准备了基于龙芯、申威平台的终端硬件开发环境,以开发桌面软件;同时还准备了基于华为鲲鹏处理器的TaiShan服务器硬件开发环境,以便于开发服务端软件。参赛团队可以率先体验和使用国产桌面终端和国产服务器整机,成为国产平台软件开发的先锋。
文件管控客户端
在桌面操作系统中开发文件监视工具。监视工具指定的目录下,读取收到严格控制和限制。
具体包括: 1.监视和记录制定目录下文件是否被打开(open)和关闭(close)。 2.当这些文件被open和close时,文件监视工具可以作为客户端,向指定的监视服务器的控制模块(称为server)发送一个文件事件信息,文件事件信息的内容包括:文件句柄和操作方式。 3.在配置了制定的监视服务器情况下,需等待server对该文件指令,并根据制定执行操作。操作包括:读取,删除,重写等。 4.当监视服务器关闭或者网络不通时,client直接拒绝任何操作,不允许任何人打开文件。 5.当没有配置指定的监视服务器情况下,根据本地配置默认权限执行操作。 有条件的情况下,建议完成监视服务器(server)端的开发工作: 1.监视服务器上的控制模块server接收到桌面操作系统客户端上传的文件事件时,如果是文件操作是打开,修改终端系统中该文件内容为“It is a secret”。 2.当server接收到文件关闭的事件时,将文件的原始内容再恢复回去。 注意: 桌面操作系统终端上可能有不同的进程同时打开多个收控制的文件; server端也可能同时接收多台终端的客户端程序的请求。 要求使用C/C++代码实现client和server端的程序的上述功能。
1.放置一个文件在终端机上,内容自定。 2.给终端中的文件监视工具配置受控文件路径和监视服务器地址,确保文件监视工具和监视服务器控制模块程序正常运行。 3.编写测试代码open并read文件内容,读出的文件内容为“It is a secret”。 4.编写测试代码close文件。 5.监视工具程序退出。测试代码再次读取该文件,文件内容为原始内容。 6.再次启动监视工具程序,关闭server程序。再次使用测试代码打开文件时失败。 7.打开server程序。测试代码再次open并read文件,读出的文件内容为“It is a secret”。
客户端主要由成员马艺诚、胡佳露完成。其中基于Ring3的Hook模块与TCP、Unix代码逻辑关系(即各功能模块接口)由成员胡佳露给出。成员马艺诚负责总客户端具体某函数模块的实现以及代码的总汇。由于客户端环境的特殊性,以及比赛资源的限制性,客户端代码统一由马艺诚成员GitHub账号上传至GitHub。该客户端的一切开发环境基于主办方为团队提供的主机。
服务端主要由成员朱一琛、胡锦雲完成。其中文件备份的压缩加密传输以及解压解密下载代码模块由成员胡锦雲完成并且提供其他成员使用。成员朱一琛负责完成基于高性能和多线程的服务端主要逻辑代码块(网络库)的开发。由于服务端的代码使用了C++11编程以及boost库,对编译器有一定的要求。该服务端部署在拥有gcc version 7.3.0 (Debian 7.3.0-19)的深度操作系统上。
xFileContorl是一款以MIT协议进行开源的、基于Deepin GNU/Linux下开发,专为Deepin操作系统打造的文件控制器。
xFileContorl 1.0 已经具备文件监视的能力, 用户可以监视指定目录下文件的读取,使读取文件信息受到严格的限制,当打开一个已经被检测到的文件时,该文件内容被修改为“it is a secret”。
xFileContorl客户端工具并不仅仅是监听文件系统事件并上报的功能,而是有权限对文件操作进行过滤、上报甚至拒绝的“保险箱”工具。
目前来看,对于有安全性的需求的、希望使用轻量简约风格客户端的用户,会被此产品吸引并使用。
对于用户而言,xFileContorl 1.0 会有用户门槛等问题。与此同时,主办方向开发团队提供了国产终端硬件开发环境。
依据以上信息,进行了xFileContorl第二期的开发,即为xFileContorl2.0进行国产平台计算机软件移植、增加简易用户引导,优化传输大文件速度控制,支持加密传输等等。
此文档的目的是为使用该产品的开发人员提供直观、清晰、有逻辑、有层次的定义各个模块的内容来源和相关的逻辑、背景、优先级。
此文档主要描述xFileContorl产品的功能点,交互逻辑与细节,主要读者为研发人员。
本产品面对的用户主要使用文件监视客户端,文件监控的服务端主要由研发人员设置使用。
打开xFileContorl后,输入想要检测的目录进行监控后,再去打开此目录下文件 会显示 it's a secret。
客户端主要用来监视和记录指定目录下文件的打开和关闭动作(文件系统事件open 和 close),并上报服务端(文件路径、文件句柄、操作方式等)。客户端在配置了指定的监视服务器情况下,可接受服务端下发的文件操作指令。当监视服务器关闭或者网络不通时,客户端拒绝任何操作,不允许任何人打开文件(拒绝监视目录的一切文件操作)。监视服务器不存在或者未配置时,记录相关的操作到日志文件,监视服务器可以查询历史操作日志。
客户端:
服务端:
- 监测本地监测目录的open、close操作,支持本地多进程访问处理;
- 劫持不可预测执行文件对监测目录文件的open、close系统调用操作,并进行内容重写(重写内容为“It is a srcrest!”);
- 与本地调用open、colse的进程进行通信,其中包括对open、close系统调用的Ring3劫持和操作返回的信息通知;
- 与服务器进行通信,对文件内容进行加密压缩上传备份;
- 与服务器进行通信,对文件内容进行解密解压下载还原;
- 接受客户端的连接请求,支持多连接以及多请求;
- 当客户端请求备份并上传文件时,接收文件并进行本地备份处理;
- 当客户端请求取备份文件时,根据Mac地址寻找文件,并发送至客户端;
| 功能 | 实现 |
|---|---|
| server端和client端工具都打开,使用测试工具读取,显示“It is a secret” | 成功 |
| server端和client端工具都打开,使用测试工具读取后,按继续恢复文件内容 | 成功 |
| 当server端关闭后,不允许任何人打开文件 | 成功 |
| 当client的监视进程不存在时,按照原始的权限来读取文件 | 成功 |
| 当server和client监视正常时,使用其他方式打开,读取,重新,关闭文件时,要符合限制要求 | 成功 |
| 当server端退出后,再次启动后,client应该重新连接 | 成功 |
| 测试指定目录下其他文件,也需要同样的限制 | 成功 |
| 当client端退出,server正常运行,继续监控其他client端 | 成功 |
| open时压缩、加密从客户端传到服务端,close时从服务端传到客户端解密、解压 | 成功 |
(1)服务器:CPU:Pentium 双核 以上,内存:1G以上;
(2)客户端:CPU:P4以上,内存:256M以上;支持国产龙芯芯片
Deepin Linux x86_64 GNU/Linux
(1)操作系统:Deepin Linux x86_64 GNU/Linux
(2)编译版本号:gcc version 7.3.0 (Debian 7.3.0-19)
(1)操作系统:Deepin 15.9.2 Linux x86_64 GNU/Linux
(2)编译版本号:gcc version 7.3.0 (Debian 7.3.0-19)
hook框架主要由四个函数模块和两个枚举类型组成。
| 函数模块 | 功能 |
|---|---|
| int open(const char *pathname, int flags, ...) | 劫持本地被监测目录的open调用 |
| int close(int fd) | 劫持本地被监测目录的close调用 |
| enum MONITOR_STATE Unix_Socket(enum TYPE_HOOK types, char *pathname) | Unix域套接字创建以及连接 |
| enum MONITOR_STATE prase_monitor_package(const char *package) | 接收监测工具进程返回的状态(备份是否成功,取备份是否成功) |
| Socket | 封装了一些基本的socket系列函数 |
| 枚举类型 | 含义 |
|---|---|
| enum TYPE_HOOK{OPEN_CALL=0,CLOSE_CALL} | 启动hook函数的系统调用open或者close |
| enum MONITOR_STATE{OPEN_SAVE_OK, CLOSE_GET_OK, OPEN_SAVE_FAILT, CLOSE_GET_FAILT, USOCKET_FAILT, UCONNECT_FAILT, UWRITE_FAILT} |
备份和取备份成功,以及失败返回 |
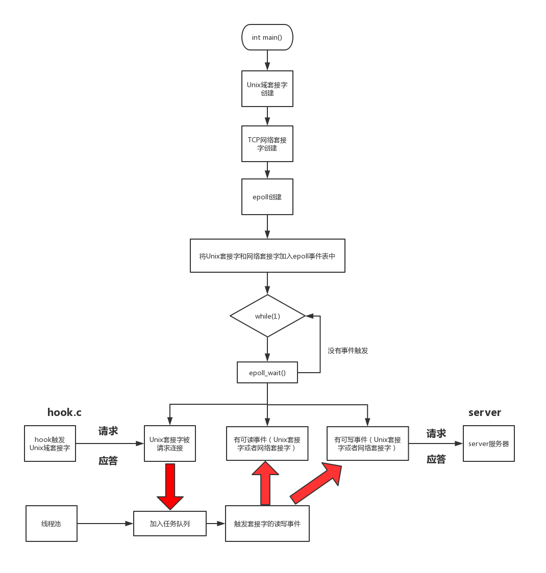
client框架主要由线程池+事件封装类队列和epoll组成
| 类 | 用途 |
|---|---|
| Monitored_event | Unix域套接字事件封装,即本地进程事件封装 |
| 类 | 用途 |
|---|---|
| threadpool | 线程池处理任务队列中的任务事件 |
| epoll | 事件表 | 模式 |
|---|---|---|
| epoll相关函数 | Unix域的套接字、与远程服务器连接的套接字 | 本地Unix套接字采用ET模式与非EPOLLOENSHOT模式,远程连接的套接字采用ET模式+EPOLLONESHOT模式 |
| 类模版成员函数 | 功能 |
|---|---|
| threadpool() | 构造函数,创建线程并且进入线程执行函数 |
| ~threadpool() | 析构函数 |
| bool addjob(T* request) | 往事件队列中添加一个事件 |
| void run() | 轮询等待任务队列有事件,并且从队列中拿出事件进行处理 |
| 线程池与监测工具的接口 | 功能 |
|---|---|
| request->do_process() | 调用到事件类的接口函数 |
| 类成员函数 | 功能 |
|---|---|
| void init(int ed, int i_s, int u_s) | 被监测事件含参构造并初始化 |
| void close_monitored() | 关闭连接 |
| void do_process() | 分析被监测事件的类型,线程池轮询事件队列的接口 |
| bool u_write() | Unix写到hook.c进程函数 |
| bool i_write() | 与远端服务器连接写函数 |
| bool u_read() | Unix读取hook.c进程发送包函数 |
| bool i_read() | 与远端服务器连接的函数 |
| void Monitored_modfd(int epfd, int fd, int ev) | 因为是EPOLLNESHOT,所以每次要修改epoll事件表 |
| bool get_line(const char *test_buf) | 获取协议包头的每行并且解析 |
| Request_State parse_read_buf() | 通过解析Unix套接字的读缓冲区,判断是open调用还是close调用被劫持 |
| void fill_swrite_buf(Request_State state) | 填写向服务器发送的写缓冲区,根据请求类型进行填写响应包 |
| void fill_uwrite_buf(Request_State state) | 填写Unix的发送缓冲区,根据请求填写响应包 |
服务端框架主要由5个类组成。
| 类 | 用途 |
|---|---|
| EventLoop | 事件循环框架的主体,管理所有注册的Channel |
| Epoll | 封装系统底层的I/O多路复用机制,对外提供事件注册、修改、删除的接口 |
| Channel | 抽象一个连接,用于管理一个连接的数据接收、发送 |
| Buffer | 一个可读、可写的缓冲区,通常搭配NIO使用 |
| Socket | 封装了一些基本的socket系列函数 |
| 接口 | 功能 |
|---|---|
| addChannel() | 向loop中添加一个新的Channel |
| delChannel() | 从loop中移除一个Channel |
| changeEvent() | 修改某个fd上关注的事件 |
| search() | 返回某个fd对应的Channel |
| fillActiveChannel() | 填充活跃的Channel,由Epoll::wait()调用 |
| run() | 运行整个事件循环 |
| quit() | 退出事件循环 |
我们这里Epoll默认采用水平触发模式,即某个发生的事件如果没有被处理,它就会一直通知。 这在读事件中不成问题,但在写事件中,如果稍不注意,就会造成busy loop,因此 我们只在需要的时候才关注写事件,不需要的时候立即停止关注。
| 接口 | 功能 |
|---|---|
| add() | 注册一个新的fd |
| change() | 修改fd上关注的事件 |
| del() | 移除一个fd |
| wait() | 返回活跃的fd个数,并填充活跃的Channel |
| 接口 | 功能 |
|---|---|
| fd() | 返回管理的fd |
| socket() | 返回一个Socket实例 |
| events() | 返回关注的事件 |
| setRevents() | 由Epoll::wait()调用,更新对应Channel中已发生的事件 |
| isReading() | 是否关注了读事件 |
| isWriting() | 是否关注了可写事件 |
| enableRead() | 关注可读事件 |
| enableWrite() | 关注可写事件 |
| disableWrite() | 停止关注可写事件 |
| changeEvent() | 用当前修改的事件更新Epoll中的事件 |
| send() | 发送数据,用户只需调用一次,我们保证发送完数据 |
| handleEvent() | 事件多路分发器 |
| handleRead() | 读取数据 |
| handleWrite() | 自动被调用,用来写未发送完的数据 |
| handleClose() | 关闭一个连接 |
| handleError() | 处理连接错误 |
| handleAccept() | 接收一个新的连接 |
| setReadCb() | 设置读回调 |
| setMessageCb() | 设置消息回调 |
用户不需要关心写事件,我们会自动调用handleWrite()发送send()未发送完的数据。 当有读事件发生时,我们会调用用户注册的消息回调函数,用户在这里处理业务逻辑。
| 接口 | 功能 |
|---|---|
| begin() | 返回指向buffer起始位置的指针 |
| peek() | 返回指向buffer中数据的起始位置的指针 |
| readable() | 返回buffer中可读的数据量 |
| writeable() | 返回buffer中剩余可写的空间 |
| append() | 将数据追加到buffer中 |
| c_str() | 返回C风格字符串 |
| makeSpace() | 由append调用,进行内部腾挪 |
| findCrlf() | 返回buffer中\r\n第一次出现的位置 |
| retrieve() | 更新buffer,清除掉已读的数据 |
| readFd() | 从一个fd中读取数据 |
| 接口 | 功能 |
|---|---|
| fd() | 返回管理的fd |
| setFd() | 设置对应的fd |
| setPort() | 设置调用listen时监听的端口 |
| setNonblock() | 将管理的fd设置为非阻塞 |
| setReuseAddr() | 开启SO_REUSEADDR选项 |
| setNodelay() | 开启TCP_NODELAY选项 |
| listen() | 将对应的fd转变为监听套接字 |
| accept() | 接受一个新连接 |
7x24 小时运行,可随时重启,能自动恢复服务
- Linux系统 gcc version 7.3(Debian 7.3.0-19)
- cmake >= 3.0
- REUSEPORT (Kernel >= 4.1 )
请在满足以上条件之后进行测试运行
(1)打开终端,输入以下命令(若没有git,请先安装git):
git clone https://github.com/xiyou-linuxer/deepin-file-control.git
(2)打开目录 deepin-file-control,执行以下命令:
cd deep-file-control
(3)打开文件 deepin-file-control/etc/file.conf,执行以下命令:
sudo vim etc/file.conf
修改被监控文件所在绝对路径,保存退出
(4)回到deepin-file-control主目录,执行脚本文件 deepin-file-control/make.sh,执行以下命令:
./make.sh
执行该脚本文件,生成可执行文件和.so文件
(5)执行服务端可执行文件,回到目录deepin-file-control/ser-src,执行以下命令:
sudo ./server
请查看deepin-file-control/test/.log/.x.log日志文件来勘察错误
(1)打开终端,输入以下命令(若没有git,请先安装git):
git clone https://github.com/xiyou-linuxer/deepin-file-control.git
(2)打开目录 deepin-file-control,执行以下命令:
cd deep-file-control
(3)打开文件 deepin-file-control/etc/file.conf,执行以下命令:
vim etc/file.conf
修改被监控文件所在绝对路径,保存退出
(4)执行脚本文件 deepin-file-control/make.sh,执行以下命令:
cd ../
回到deepin-file-control主目录
./make.sh
执行该脚本文件,生成可执行文件和.so文件
(5)修改加载库的顺序,执行以下命令:
vim /etc/ld.so.preload
(6)在/etc/ld.so.preload加入.so文件绝对路径,绝对路径例如下:
/此处为deepin-file-control下载所在目录/deepin-file-control/test/myhook.so
根据自己下载deepin-file-control的路径,组成.so文件的绝对路径。
(7)此时可以回到deepin-file-control主目录,执行客户端的可执行文件,执行如下命令:
cd deepin-file-control/src/cli
sudo ./client
PS:要解除该监测功能,需要先把.so文件删除,再切换至root用户执行如下命令:
echo "" > /etc/ld.so.preload
- 服务器程序的编译需要gcc version 7.3(Debian 7.3.0-19)以上的版本,客户端由于编程运用了epoll模型,编译运行的环境一般为linux系统平台。
- 设置监测目录的时候,不允许将监测目录设置为程序运行的目录,否则会引起不必要的致命错误。
- 在配置客户端中添加环境变量的时候,需要添加系统级环境变量。
- 不能在监测目录使用vim命令,否则vim程序将无法返回,只能结束进程。
- 若某进程不需要在监测系统下,可以执行unset LD_PRELOAD命令取消环境变量。若不使用该客户端,可以vi /etc/profile,将当时安装时候的export LD_PRELOAD语句删除。








